魔天记老版本下载就上高手游,魔天记老版本是由广州卓游力推的一款以恢宏逼真的游戏场景和无限可能性的养成方向见长的ARPG手机游戏,决定人类命运的使命就交给你了!这些天最近有些玩家在寻找魔天记老版本下载,原来是最近发布的魔天记升级包在游戏反馈等方面进行了调整,很多老玩家不喜欢,所以纷纷想要下载旧版本,高手游就为各位整理老版本的魔天记下载地址,希望能够帮到大家。

《魔天记老版本》官方介绍
《魔天记手游》是一款由忘语正版授权的魔幻修仙题材冒险战斗手游,游戏以同名小说《魔天记》为蓝本,在忠于原著,还原经典剧情的基础上进行了乐趣的提升和玩法的升级,让玩家仿佛是真正置身于仙灵世界之中,在这里你将携手柳鸣与珈蓝一起同走修仙路,你还将在诸多熟悉的场景中提升自身修为,你还可以与女主一同亲密双休,体验经典的竞技玩法……回归初心,养肝休闲,这一定是你不容错过的那款经典卡牌,走心的剧情,走心的玩法,期待和各位道友一起开启奇幻修仙之旅!
《魔天记老版本》全境界法宝功法神通指南
今天给大家着重介绍《魔天记老版本》怀旧版全境界的法宝功法神通的相关知识,包括各境界法宝、功法、神通的选择与搭配,以及宠物、肉身体修、本命系统等重要模块的实用攻略,一起来看看吧!

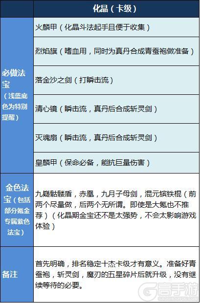
一、法宝
游戏中法宝是实力最重要的一环,是否有好的法宝极大程度上决定了一个人在斗法场的名次,也决定了每天能拿到多少仙玉。每个境界有很多种法宝,但厉害的可能只有一小部分,这里根据法宝的实用以及是否便于做出列一个基本的必做的表格。
(开灵随意即可)






二、功法及神通
功法,神通更是打架的基础,下面是有关功法神通的表格:

三、宠物
宠物来说,目前最强的就是灵尾喵。其他一些氪金宠物可以用但并不强。如果是平民玩家,自然是章鱼无敌。当然听说的是未来会出的蓝骷髅,冰鸡是更强的宠物。宠物升至橙色一般是质的提升(尤其灵尾喵)橙色在双倍灵兽果经验时需要大概1600-1800灵兽果,61煞气,130仙气,宠物技能不会享受任务境界的威力加成,所以一般没有太大的作用,不必强求。
四、肉身以及坐骑
肉身只要加血量就是好肉身,而且肉身属性可以叠加,自然多多益善。但它的重要性远不如功法与宠物,不建议用红玉兑换。
坐骑只能有一个,目前火龙就是比较好的选择。(燃烧的意思就是伤害增加15%)(V15的狐狸另说)也基本没必要用红玉兑换。
五、体修
体修有增强神通,猛击抗性,护盾,减伤,麻痹抗性,贯穿抗性,瞬击抗性,震荡抗性,增伤抗性,落井下石,搏命之战,致命回避,生命共计13个属性。其中增强神通轻松点满,猛击抗性在中期法宝速度开始缓慢时利用结婚的每天八次打折点满,护盾则依靠积分战的兑换,不必利用打折机会,减伤靠送的精魄,尽量点,麻痹抗性要在果子富余的情况下点(平民紫色,大氪橙色毕业)贯穿抗性升级慢的时候就可以点,点满难度不大。瞬击抗性暂时不考虑点太多,震荡抗性,搏命之战也要等材料富余再点,增伤利用送的精魄,轻松点满。落井下石同样。致命回避则需要较贵重的道具,能点就点,不强求。生命则彰显氪金与平民的巨大差距,大佬可以轻松点上1000层(10w仙玉)平民就求得每天两下慢慢点就好(一次任务,一次50仙玉双修)
六、本命系统
在真丹、天象阶段,本命还是很强力的法宝,因为它的威力可以达到碾压同级法宝的效果,而往上走就会稍稍乏力(大佬八孔古宝本命除外(狗头))简单来说,就是普通人用散连本命,大佬用单体一击制胜。较好的还是叉子(自带三星散射)锤子(低境界效果好,上了通玄甚至在天象就有些乏力)针(大佬的单体)其他胚子孔够多也能用,但是不如这些。单体的思路就是一击致命,打破防、破阵、喋血、神速(针自带)、强势、不屈、压制(也可能自带)致死(不必要)。散连的话思路就是后面接修复,所以充能的是比较好得。打破防、破阵。喋血、蓄势、散射(叉子自带)连射(飞刀自带,但连射不如散射,所以叉子大于飞刀)充能(非常难打上,只要其他都有星,打上就是好本命,可以一直用的那种)致死,不屈,强势(这些非必要,有没有无所谓)基本就这两个思路,其他的本命大多只能过度,不值得培养,平民老老实实用六孔叉子散连充就好。
七、日常任务
说一下日常,碧穹幻宫每天要2次20层,天象以下狗链+山河珠基本无压力,天象之后就需要多一些循环法宝。竞技场要保证前五十,最好是前三十。天梯每天娱乐刷满100叶子,声望尽量刷满所有任务(一些打副本送粉尘且藏经阁不送好功法的可以不做声望),每天仙玉买满50的体力,一天平均4w经验,优先刷本境界所需法宝,多余体力刷下境界所需,每周末保持2w玉转满转盘(脸黑的话最好保证2w3)团购基本必买,其他仙玉等神秘商店的半价金色碎片或者一键炼制。每天(除周日)晚上九点有活动,战场是够2w声望之后每天首胜即可,魔君需要看师门,有箱子就是看脸,金银箱子差别并不是太大。
另外,关键材料也需要重视,比如化晶中后期副本产出的深海寒光铁(显示有一元重水产出的副本几率掉落),凝液副本产出的秽阴液(显示有水元莲产出的副本几率掉落),陨金之精,目前靠的是团购、消费以及碧穹幻宫,还有充值赠送,会有所缺少。融宝之精靠的是天梯50叶子兑换以及血色和充值赠送。后期法宝的合成也会有所需要。基本就这些。
《魔天记老版本》如何快速升级
在《魔天记老版本》手游中,等级的提升是新手玩家的第一要务,那么如何才能快速提升等级呢?今天我们就从合理利用每日任务、充值奖励、法宝强化、收徒等玩法来为大家全面解析游戏中快速提升等级的方法!
开服之后第一时间进入游戏,这样可以保证跟第一批玩家进度一致,并且在竞技场中可以获得一个比较有利的排名,轻松拿到高排位奖励。在第一次开启碧穹幻宫时,跟其他玩家差距不大,可以轻松通关。
每日任务、每日登陆奖励和每天定时吃包子补充体力的设置和其他游戏一样,尽量每天完成吧!
每日首充:每天充值最低档6元,即可获取丰厚奖励,更重要的是可以获得补充神识的药品和vip等级,每天比其他人多出不少神识,在游戏进度上轻松赶超竞争对手。
新手法宝强化选择:初期由于强化石比较稀缺,选择一个成长性和性价比都比较高的法宝进行强化就显得尤为重要,满分推荐白骨锤,猛击在血量普遍不高的新手期,命中基本即可秒杀敌人。
任务领取:把能接的任务全部接了,也许在完成其中一个任务的时候,其他的任务也就顺道完成了。
坊市和商店道具购买:每天商城中道具会刷新购买次数,所以每天去采购游戏中后期需要的道具,主要是法宝粉尘。在中期需要大量法宝粉尘的时候就不用担心啦!
灵石购买:对于普通玩家,灵石购买每天有限制次数,在游戏初期通过礼包活动会赠送大量的仙玉,每天购买神识之后剩余的仙玉就用来购买灵石吧!神秘商店中万一刷出青元剑典可以轻松购买。
收徒:徒弟每天做任务可以给师傅提供人气值奖励,人气值用来兑换各种超值道具。如果收的徒弟是付费玩家就更好了,徒弟充值,师傅可以得到一定比例的仙玉奖励。
挖矿:在现世中的神识只能累计时间慢慢恢复,所以,在采矿的过程中,可以去探索下一个矿点,减少在等待采矿过程中因神识已经恢复满而造成的神识浪费。
炉鼎双修:游戏过程中可获得多个炉鼎,而越到后期获得的炉鼎,进行双修之后获得的奖励越好,且每天炉鼎双修的总次数是有限的,所以建议每天在所有任务都完成之后,选择奖励最好的炉鼎进行双修,避免新的炉鼎可以双修而双修次数已经使用在老炉鼎的尴尬情况
《魔天记老版本》FAQ
Q: 为什么我下载/更新非常缓慢甚至不动了?
A: 《魔天记老版本》目前玩家众多非常火爆,若下载更新缓慢很有可能是众多玩家同时下载占用了大量服务器资源,可以收藏页面稍后在下载,或者可以加QQ群27971222,管理员可以提供最新版的游戏包给您。
Q: 《魔天记老版本》最近会出新玩法吗?
A: 游戏在持续更新中,会有更多精彩玩法推出,请关注高手游《魔天记老版本专区》。
Q: 游戏中有人私信我要卖外挂怎么办?
A: 《魔天记老版本》运营团队坚决打击任何形式的外挂和脚本,遇到有人卖外挂请联系运营团队举报。
Q: 《魔天记老版本》安装失败是怎么回事?
A: 《魔天记老版本》已经做过多种机型适配,若安装失败通常有两种可能,一是安装包文件缺失,请重新下载安装包(点击下载)或扫描二维码,另外一种可能是手机硬件问题,通常是内存或网络问题,请先检查存储空间超过935.55MB以上并检查网络是否通畅,如果手机有老版本客户端,建议删除后再重新安装新客户端。
《魔天记老版本》下载安装方法
1、电脑版用户【下载模拟器】下载完成安装包,直接将安装包拖进电脑版中即可自动安装,接下来返回桌面点击图标进入游戏。
2、PC用户若要在移动端使用可扫描上方二维码在浏览器中打开网页下载,也可在PC下载再发送到手机中。
3、移动端用户点击上方下载按钮下载游戏安装包并根据安装流程引导进行安装即可。
《魔天记老版本》更新记录
1,游戏体验流畅度等等进一步的优化,玩家的视觉效果更为丰富,操作起来也很顺手。
2,游戏中还是经典的味道,可以与多位女主一起互动交流,共同修炼,提升彼此的修为,感受其中的乐趣!
3,迎宾剑礼宾剑轻松渡过新手期。
4,全新法宝和金色功法等你修炼哟。
5,共同历练、双修渡劫。
《魔天记老版本》适龄提示
2、本游戏通过游戏界面的交互、角色收集、回合对战等玩法推进剧情。游戏中有少量的基于文字的陌生人社交系统。
3、本游戏中有用户实名认证系统,认证为未成年人的用户将接受以下管理:根据国家相关要求,游戏中有用户实名认证系统,未通过实名认证的用户不可进入游戏认证为未成年人的用户除周五、周六、周日及法定节假日每日20时至21时外其他时间均不可进入游戏。
未满12周岁的用户不能付费;
12周岁以上未满16周岁的未成年人用户,单次充值金额不得超过50元人民币,每月充值金额累计不得超过200元人民币;
16周岁以上的未成年人用户,单次充值金额不得超过100元人民币,每月充值金额累计不得超过400元人民币。
4、本游戏以收集养成为主。游戏以《麾天记》小说故事为蓝本,画面精美,剧情丰满, 可以拓宽玩家对于东方文化的了解。
正版 无病毒 无广告 免费下载游戏内容及下载服务由游戏厂商及运营平台提供,本站仅做信息展示